News Center

新闻中心

新闻中心

公司动态

2023.12.25
电源管理系统级芯片解决方案,辉达娱乐获26大品牌33款产品采用|2023年度汇总


2011SoC穿SoCPMICDC-DCDC-DC线AFE
 
TWSSoCOPPOrealme1MOREJBL亿

1.png

2023OPPORedmiiQOOCleerFiioJadeAudioMEESYOBYBOHAYLOUDENONOladanceNothingXTOURfinalSkullcandy2633

2.jpg

33线
SoCSY8825SY8821SY8815SY8809SY8801
SY5501SY6103SY8602
SY5320SY8702
 
2022202120202023~



SoC

SY8825


3.jpg
 
SY8825SoCSY8825ESSOP10
 
SY8825使MCUENSY8825线便MCUSY8825
 
4.png
 
SY8825
 
1Jade AudioJW1线
2LenovoiGene-Z4线
3AWEIT29 Pro线
 

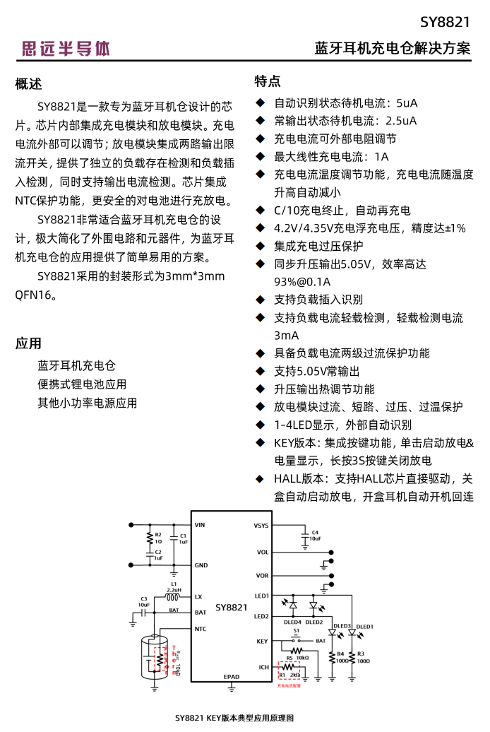
SY8821

 
5.jpg
 
SY8821SoCNTC
 
SY88215V3uA1~4HallMCU
 
6.png
SY8821
 
1BULLGNV-VTA15X线
2FiiOFW3线
3FiiOFW5线
4MEESM6 Pro线
5YOBYBO Card20 Pro线
6YOBYBO note 20线
7YOBYBO X-BOAT PRO线
 

SY8815

 
7.jpg
 
SY8815
 
SY8815使MCUENSY8815线便MCUSY8815
 
8.png
SY8815
 
1HAYLOUX1线
2OPPO Enco Free3线
3iQOO TWS Air线
 

SY8809

 
9.jpg
 
SY8809NVDCI2CI2CNTC 
 
SY8809I2C便MCUSY8809MCUSY8809QFN4x4-24
 10.png 

SY8809

1DENONPerL Pro线
2Oladance OWS Pro
3Cleer ARC II
4Nothing Ear2线
 

SY8801

 
11.jpg
 
SY8801
 
SY8801I2C便MCUSY8801
 

12.png

SY8801
 
1BaseusBowie M2s线
2iFLYTEKiFLYBUDS Air
3OnePlusBuds Ace线
4XTOUR
5final ZE8000线
6BaseusBowie WM02+线
 


SY5501

 
13.jpg
 
SY5501PMICTWS线线I2C便
 
SY5501ICCVFLOATI2CNTCSY5501shipmode VINSY5501SY5501/
 
14.png
 SY5501
 
1GOOVISGE10线XR
2HECATE GX05线
3Nothing Ear2线
 

SY6103

 
15.jpg
 
SY6103500mA线I2C
 
SY6103  SY6103便  
 
16.png
SY6103
 
18 Pro
2Redmi Watch 3 
3Redmi2
4SkullcandyDime2线
 

SY8602

 
17.jpg
 
SY8602线/线IC28V10mA~500mA
 
18.png

SY8602

 
1iQOO TWS Air线
 


SY5320

 
19.jpg
 
SY5320ICIC28V1uS
 

20.png

SY5320

18 Pro
2Skullcandy SMOKIN BUDS XT线
3HAYLOUX1 2023线
4Nothing Ear2线
5Redmi Watch 3 
6E3
7Redmi2
 

SY8702

 
21.jpg
 
SY8702OVPICSOT23-628mΩNMOS使OVP
 
22.png
SY8702
 
1TECNO SONIC 1线
 

2023

1SY8801Bowie WM02+
2SY5320X1 2023
3HiFiFW3线SY8821SoC
4HECATE GX05SY5501
5SY8801Bowie M2s线
6SY8825SoCiGene-Z4
7+SY8821YOBYBO Card20 Pro线
8SY8815OPPO Enco Free3
9SY8821SoCGNV-VTA15X TWS
10SY8801iFLYBUDS Air
11 SY8821FiiO FW5线
12iQOO TWS Air线
13E3SY5320IC 
14Dime2线SY5320IC
 

 
SoCIC2023广
 
TWSSY8821SY8809SY8801SoCMCUSY5501SY5320ICTWS广/
 
广


返回列表